Login
Beranda
PROFIL
Visi Misi
Tata Nilai
S O T K
Denah Ruang
Gedung Utama
Gedung Rumah Bersalin
PELAYANAN
Jenis pelayanan Yang Disediakan
Jam Pelayanan
Tarif Pelayanan
Syarat Pelayanan
Maklumat Pelayanan
Alur Pelayanan
INFORMASI & EDUKASI
Berita
Artikel
Pengumuman
Hak dan Kewajiban Pasien
Standar Pelayanan
Survey Kepuasan Masyarakat
2023
2024
2025
Piagam Penghargaan
CAPAIAN KINERJA
2022
DOKUMEN
Profil Puskesmas
2022
2023
2024
2025
Rencana Usulan Kegiatan - RUK
2023
2024
2025
2026
Rencana Pelaksanaan Kegiatan - RPK
2022
2023
2023 - PERUBAHAN
2024
2025
Penilaian Kinerja Puskesmas - PKP
2022
2023
2024 Semester 1
2024
2025 Semester 1
Rencana Strategi - RENSTRA
2023 - 2026
Laporan Keuangan
2023
2024
Saran/Masukan masyarakat
Mens sana in corpore sano "Di dalam tubuh yang sehat terdapat jiwa yang kuat"
Berita
Terbaru
BERITA PUSKESMAS: CKG Dalam Rangka HUT PGRI & Hari Guru Kapanewon Panjatan
BERITA PUSKESMAS: Sosialisasi Penanggulangan TBC | kalurahan Panjatan
BERITA PUSKESMAS: Cek Kesehatan Gratis Anak Sekolah | MAN 2 Kulon Progo
BERITA PUSKESMAS: Rekredensial BPJS Kesehatan | Puskesmas Panjatan I
PENGUMUMAN: Indeks Kepuasan Masyarakat Semester 1 Tahun 2025
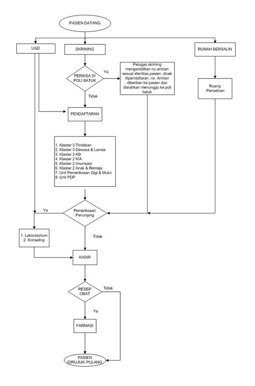
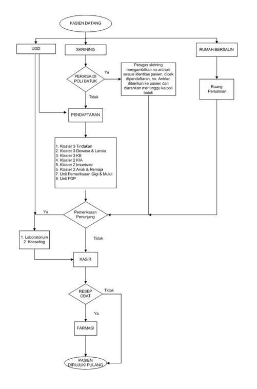
Alur Pelayanan
oleh adminpuskesmas
25 Oktober 2025 10:25:01
115 views
Media Sosial Resmi
Facebook
Instagram
Youtube
Agenda
Galleri Foto
Youtube Channel
Tiktok
Skrining Kesehatan Jiwa
Skrining Riwayat Kesehatan
KATEGORI POSTINGAN
Berita Puskesmas
(45 postingan)
Pengumuman
(14 postingan)
Artikel
(12 postingan)
Berita Pilihan
(23 postingan)
STATISTIK
Online Sekarang
12
Unique Visitor Hari Ini
22
Unique Visitor Bulan Ini
6806
Hits Hari Ini
36
Hits Bulan Ini
12848